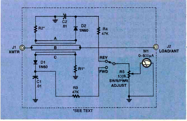
This circuit was found in the March 1999 issue of Electronics Now magazine. The meter is analog and does not require a power supply. The circuit is for the VHF band.

This circuit was found in the March 1999 issue of Electronics Now magazine. The meter is analog and does not require a power supply. The circuit is for the VHF band.
