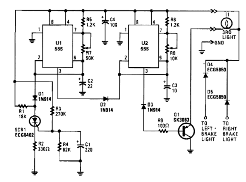
This circuit was obtained from the PE Hobbyist Electronics publication of 1980. The circuit is based on the 555 and is simple to assemble and can be used to control the brake lights.
This oscillator can generate 2 to 10 MHz signals and was found in an American 1980s documentation. The...
This flasher was originally intended for Christmas tree lamps. The circuit is from 1974 and uses...
In the figure we have the way to add hysteresis to an operational amplifier. The relationship...