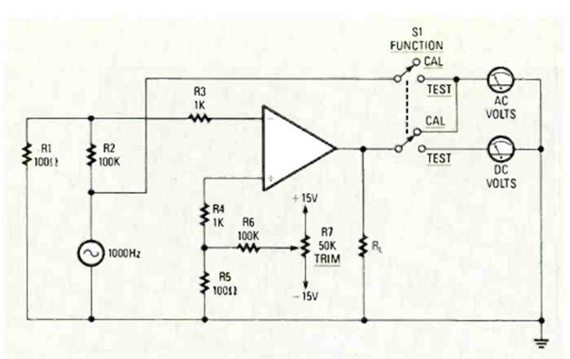
This simple operational amplifier tester was published in the November 1987 issue of Radio Electronics magazine. The power supply must be in accordance with the operational amplifier being tested.
This simple operational amplifier tester was published in the November 1987 issue of Radio Electronics magazine. The power supply must be in accordance with the operational amplifier being tested.