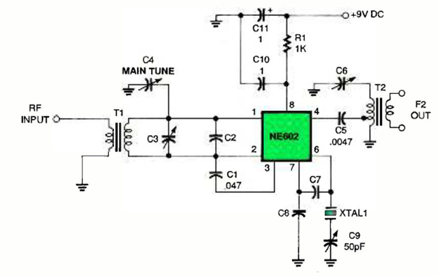
The input and output frequencies of this circuit depend on the coils and capacitors of the tuned circuits. The circuit is from Electronics Now magazine, February 1997.
This circuit with JFET was obtained in a book on FETs of 1989. The circuit is still current since...
We found this amplifier in the Philips Databook of 1990. The stereo circuit has power that reaches 6...
This is a classic FM amplifier IF amplification stage configuration. The circuit is from a 1980s...