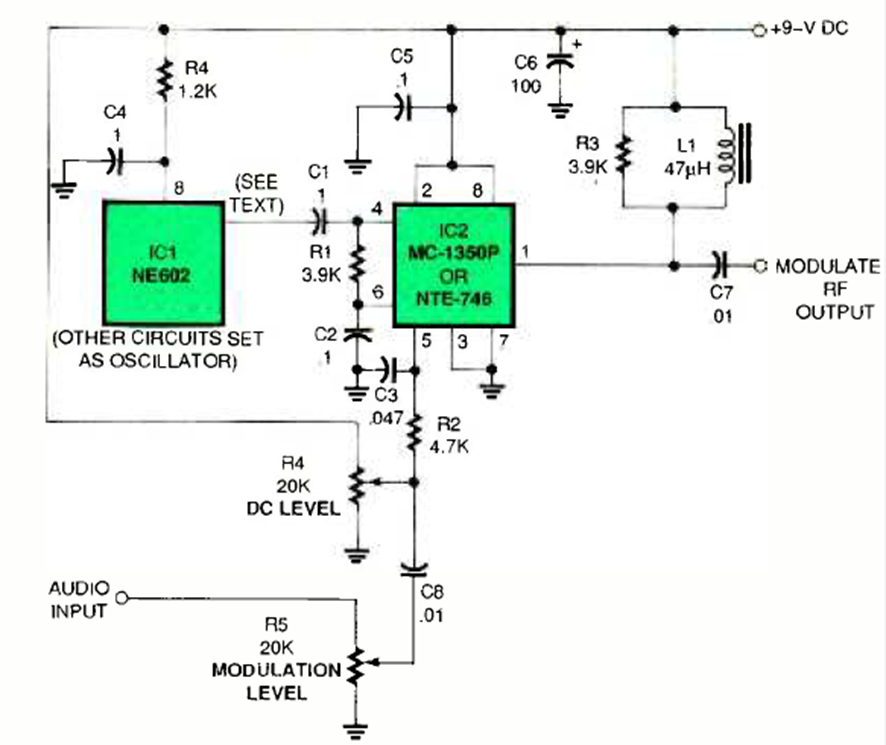
We found this circuit that can reach 50 MHz in the February 1997 Electronics Now magazine. The integrated circuits used are not very common today.
This JFET sensor was found in a 1989 publication. Virtually any FET like the BF245 can be used and the...
This circuit came out in a Popular Electronics from December 1995. It is a double T configuration that...
The integrated circuit used in this application is not currently common and the sensor can be any...