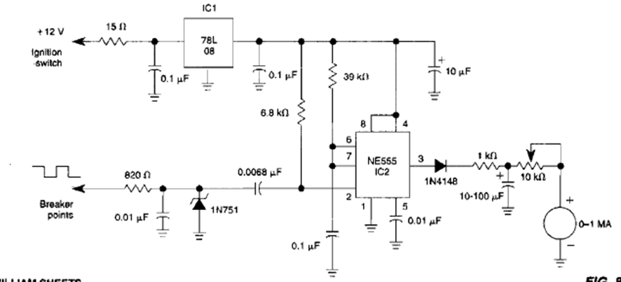
This analog instrument circuit was found in a 1990s William Sheets. The components are common and are only suitable for cars with mechanical switching (platinum).
Using a 4018 IC and one gate of the 4081 it is possible to divide the frequency of digital signals by...
This logic gate that increases the duration of input pulses was found in a NASA documentation from 1966....
This traditional TTL configuration was obtained in a 1977 documentation. The supply must be made...