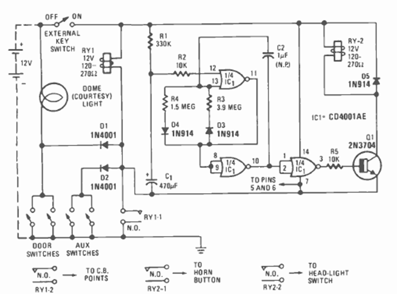
This circuit was found in the December 1976 issue of Radio Electronics magazine. The circuit includes a powerful pulsating siren. It is activated by courtesy light switches and other sensors.
This circuit was found in the January 1980 issue of Radio Electronics magazine. It is a digital slot...
This circuit was found in a 1990 Electronics Handbook. The transistors can also be the BC548 and...
This amplifier circuit is from a 1952 documentation. The frequency of the amplifier signal depends on...