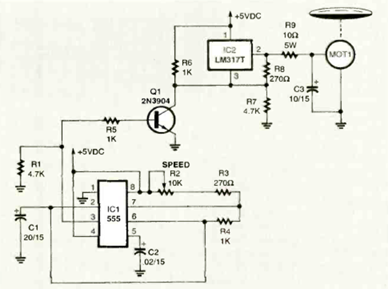
For experiments with a disk rotating at various speeds, the April 1998 Electronics Now magazine suggests this PWM motor control. The current with the LM317 is 1.5A maximum.
This project was found in a documentation from 1980. It is a central of sound effects, a simple...
This amplifier for public address was found in English documentation from 1967. The transistors are from...
This circuit was found in an English magazine from 1978, but it is still current, just change the...