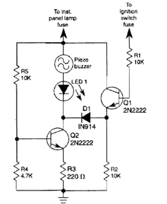
Found in the Radio Experimenter Handbook in a 1986 edition, this circuit warns when the car's high beams are on and the car turns off. The circuit uses common components.

Found in the Radio Experimenter Handbook in a 1986 edition, this circuit warns when the car's high beams are on and the car turns off. The circuit uses common components.
