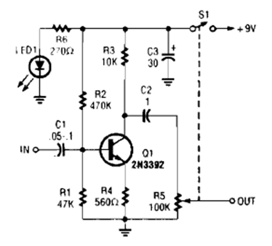
This simple audio booster came out in a Popular Electronics in the 90s. It serves as a booster for very weak signals by being connected to the input of a larger amplifier.

This simple audio booster came out in a Popular Electronics in the 90s. It serves as a booster for very weak signals by being connected to the input of a larger amplifier.
