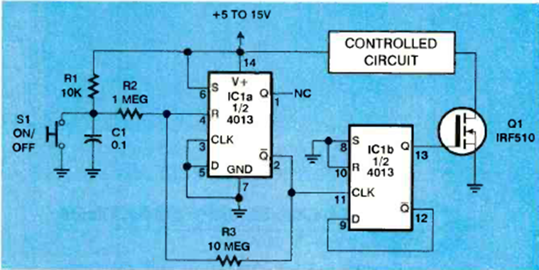
Found in the April 1998 Electronics Now magazine, this circuit controls loads that rely on the power transistor. The circuit uses a single push button for control.
This circuit is designed to analyze the distortion of an audio signal. We found it in an article in...
The frequency of this unijunction oscillator is determined by the crystal whose maximum frequency is...
January 2017 - Texas Instruments' new TLVx172 operational amplifiers with Rail-to-Rail outputs can now be...