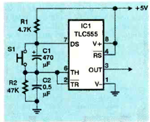
This circuit produces a signal whose frequency decays from 500 Hz to zero in a time interval given by C1. The circuit is from the October 1999 Electronics Now magazine.

This circuit produces a signal whose frequency decays from 500 Hz to zero in a time interval given by C1. The circuit is from the October 1999 Electronics Now magazine.
