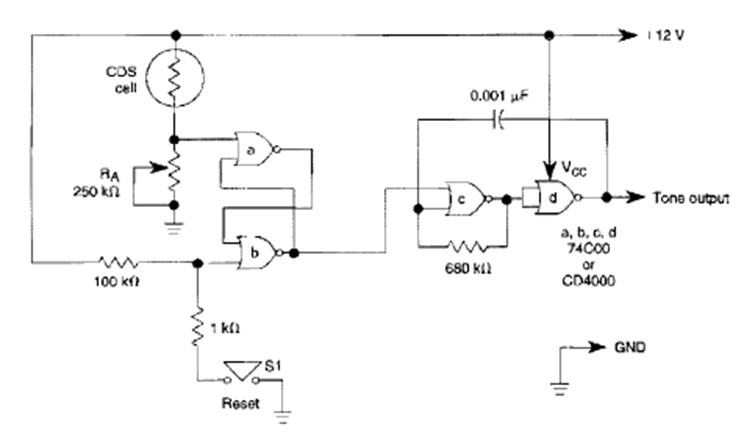
This latching light alarm was found in the 1995 Encyclopedia of Electronic Circuits Volume 5. The circuit is powered with 12 V to provide a signal to a power stage.
An integrated circuit 741 (operational amplifier is the basis of this voltage indicator, which can also...
This circuit converts inductances on two scales into voltages. The circuit was obtained from a...
This field effect transistor amplifier circuit in common gate or common port configuration is from an old...