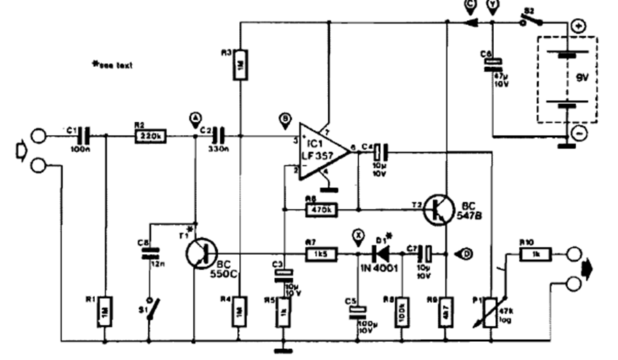
This circuit was found in a 303 Circuits issue of Elektor magazine from the 1990s. The circuit uses an equivalent operating system. The source is not symmetrical.
An integrated circuit 741 (operational amplifier is the basis of this voltage indicator, which can also...
This circuit converts inductances on two scales into voltages. The circuit was obtained from a...
This field effect transistor amplifier circuit in common gate or common port configuration is from an old...