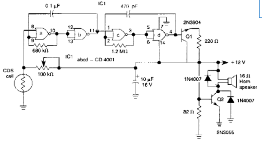
This circuit was obtained from the 1995 Encyclopedia of Electronic Circuits Volume 5. The circuit uses a CMOS 4001 and has a transistor power stage.
The circuit shown in the figure suppresses arcs in contacts when inductive loads are switched. The SCR can...
In the figure we show how to activate a relay from the output of a common operational amplifier when...
Found in American documentation, this basic circuit uses general purpose transistors. The circuit...