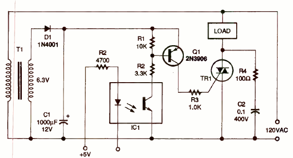
This shield was found in the June 1995 Electronics Now magazine. The circuit uses a low-power transformer, and the triac must be equipped with a heat sink.

This shield was found in the June 1995 Electronics Now magazine. The circuit uses a low-power transformer, and the triac must be equipped with a heat sink.
