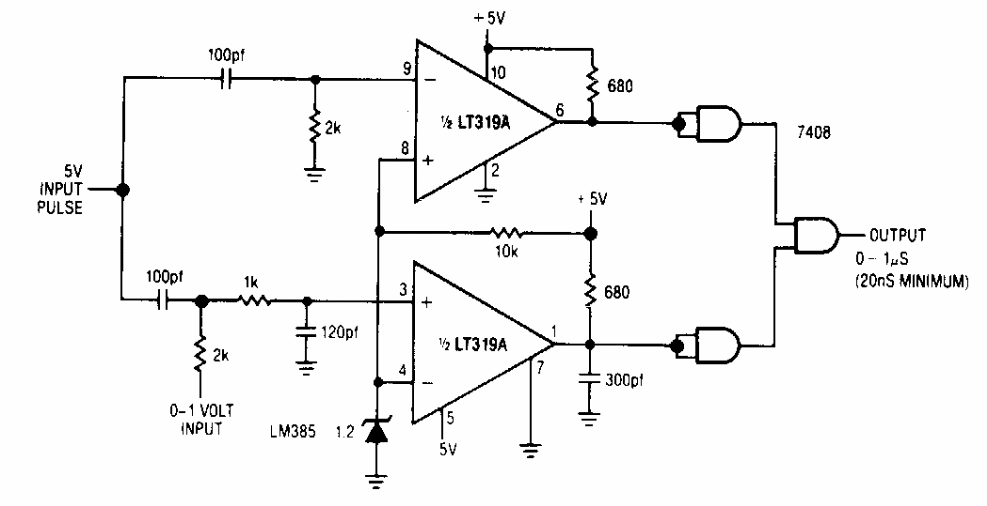
This high-speed circuit was found in 1980s Linear Technology documentation. The circuit makes use of components of the time with TTL output and TTL input that enable their use as a shield.
The circuit shown is from an old European publication. In it we have the way to activate a relay...
We found this circuit in a European publication from the 1990s. Transistors are still common types...
This circuit was found in an American documentation and can be added to common amplifiers of any...