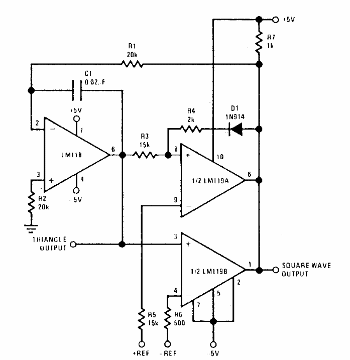
This 80's National Semiconductor circuit uses an era integrated circuit and symmetrical 5V power supply. Modern equivalent operational can be used.
Of course, other frequencies can be generated by changing the components. The circuit generates a...
This circuit was found in a 1974 publication. It provides a tone indication of the temperature sensed by...
This spy transmitter can be plugged directly into a power outlet. The power comes from a regulated...