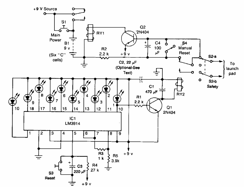
Found in 1980s Radio Electronics, this circuit triggers the ignition of a rocket after the countdown is completed. The countdown is monitored by the sequential lighting of LEDs
This circuit is from a 1954 transistors publication. The transistors are the CK722 among the first...
This sophisticated circuit of the coin-toss game was found in an American 1980s documentation. The circuit...
This windshield wiper interval was found in an old documentation. The SCR can be the C106 and the...