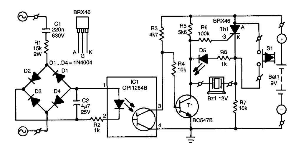
Found in an 80's Elektor, this circuit can use any equivalent optical coupler. The buzzer is of the Sonalert type with included oscillator.
This traditional LED sequencer circuit was found in the February 1992 Radio Electronics magazine. The...
June 2016 - Mouser can immediately deliver the TPS54xx plate for experiments with Buck converters from...
This circuit was found in a 90's Electronic Design. It takes advantage of the nonlinearity...