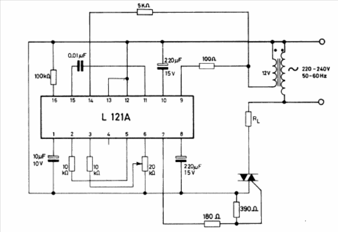
This variation circuit with the L121 A was found in the SGS manual of integrated circuits of 1982. The circuit directly controls the load whose maximum current depends on the triac. The circuit can be modified to operate on the 110 V network.
This variation circuit with the L121 A was found in the SGS manual of integrated circuits of 1982. The circuit directly controls the load whose maximum current depends on the triac. The circuit can be modified to operate on the 110 V network.