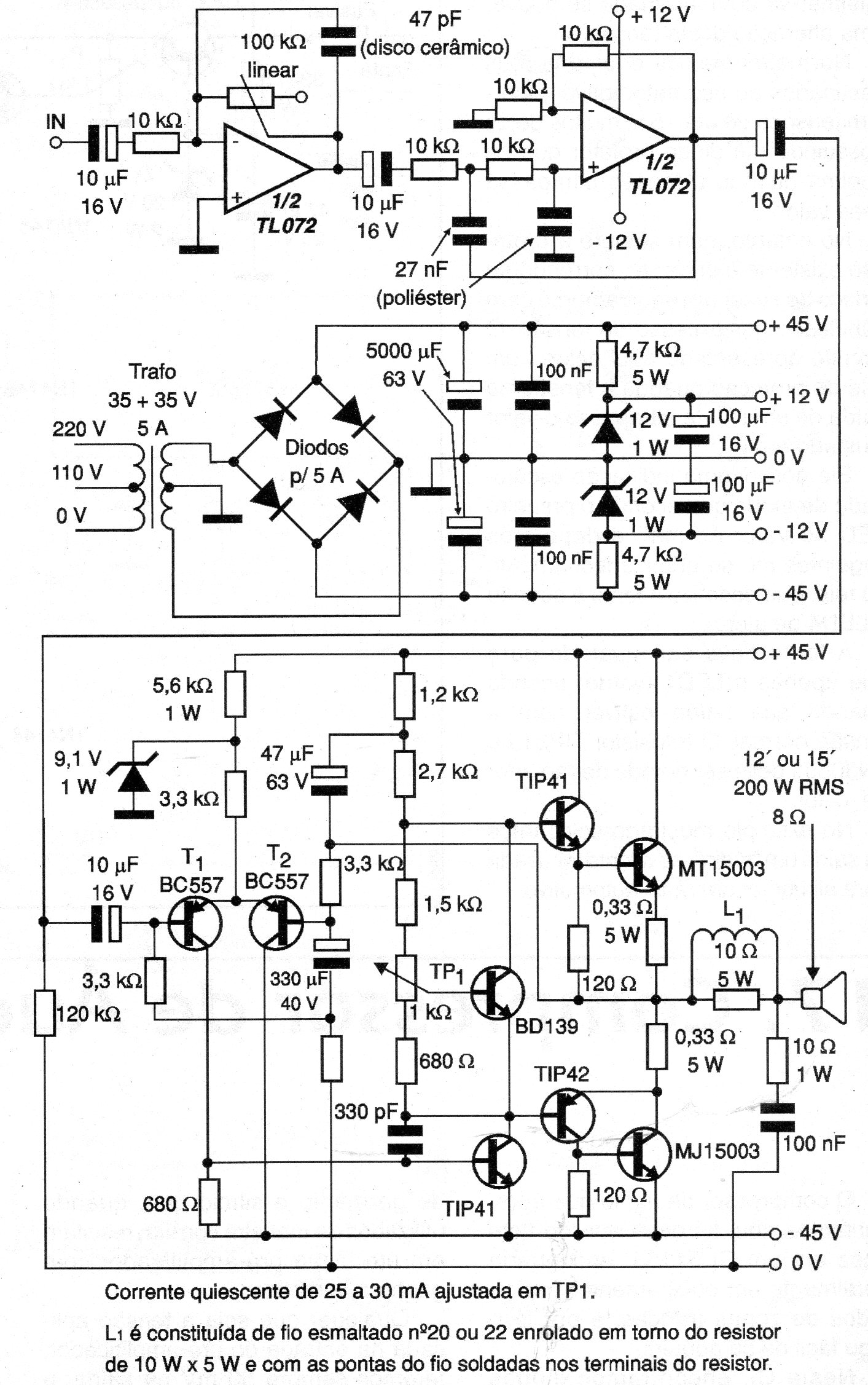
This interesting and powerful circuit was found in a 2003 documentation. It supplies several tens of watts to a subwoofer with a home theater system. The 120 W amplifier transistors must be equipped with excellent heat sinks. The circuit has an active filter that lets only the bass signals pass to the amplifier.




