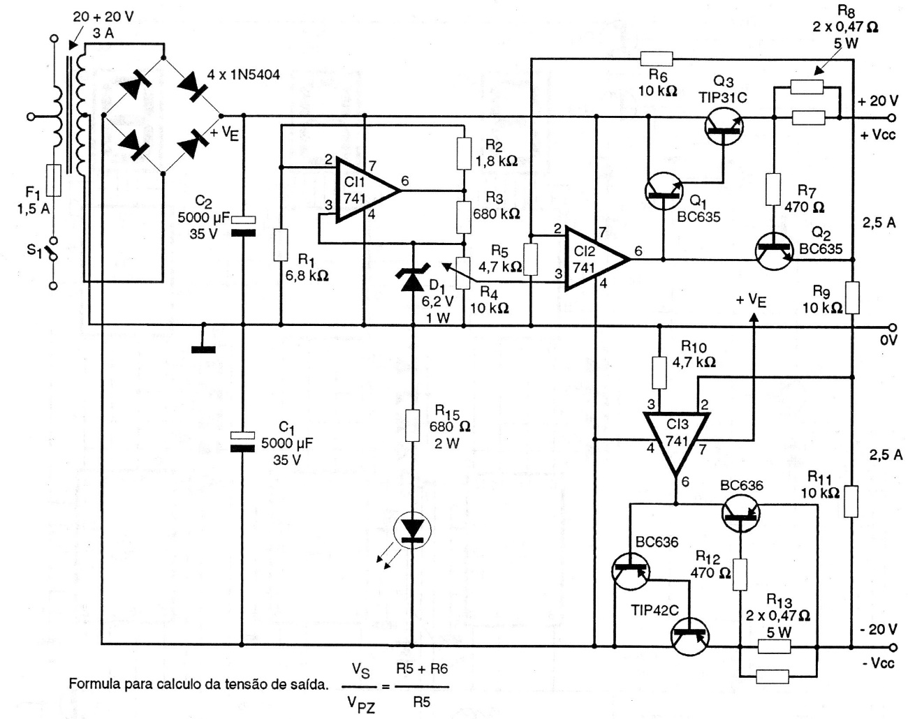
We found this circuit in a 1997 documentation. Power transistors must have good heat sinks. The circuit has its output adjusted in the trimpot. The transformer is 3 A, but the maximum current is 2.5 A.
We found this circuit in a 1997 documentation. Power transistors must have good heat sinks. The circuit has its output adjusted in the trimpot. The transformer is 3 A, but the maximum current is 2.5 A.