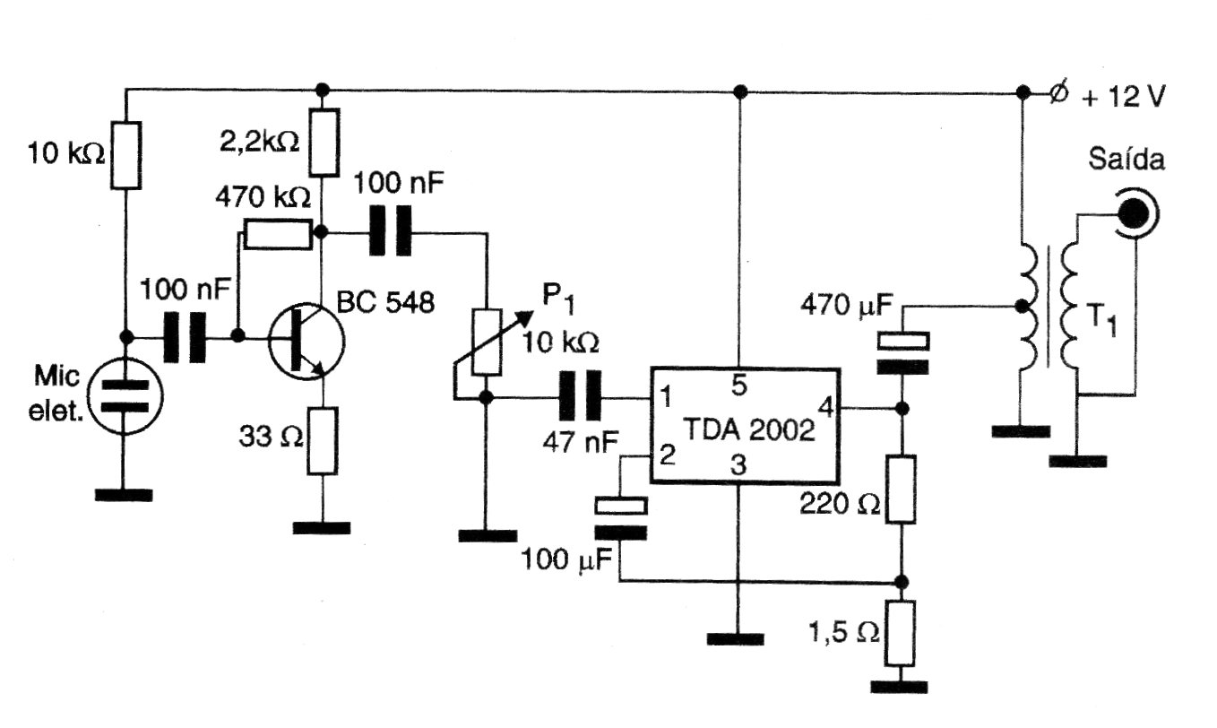
This modulator circuit can be used in AM transmitters up to about 10 W of power. The TDA2002 must have a heat sink and the 12 V supply must have a current of at least 2 A. The circuit is from 2005 documentation.
This modulator circuit can be used in AM transmitters up to about 10 W of power. The TDA2002 must have a heat sink and the 12 V supply must have a current of at least 2 A. The circuit is from 2005 documentation.