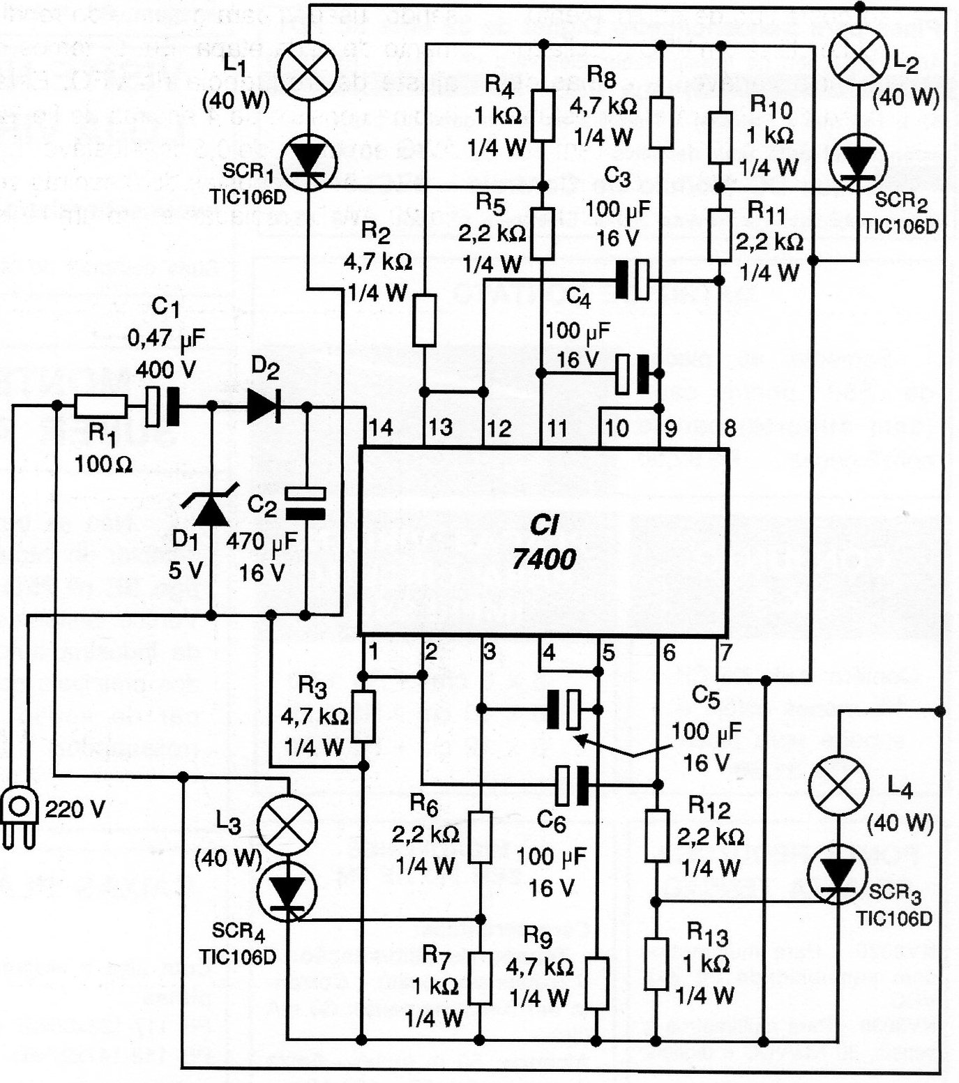
This circuit excites incandescent lamps by making them flash alternately. There are 4 outlets and lamps of another type should not be used. The circuit has a source without a transformer powered by the power grid. SCRs must be provided with heatsinks.




