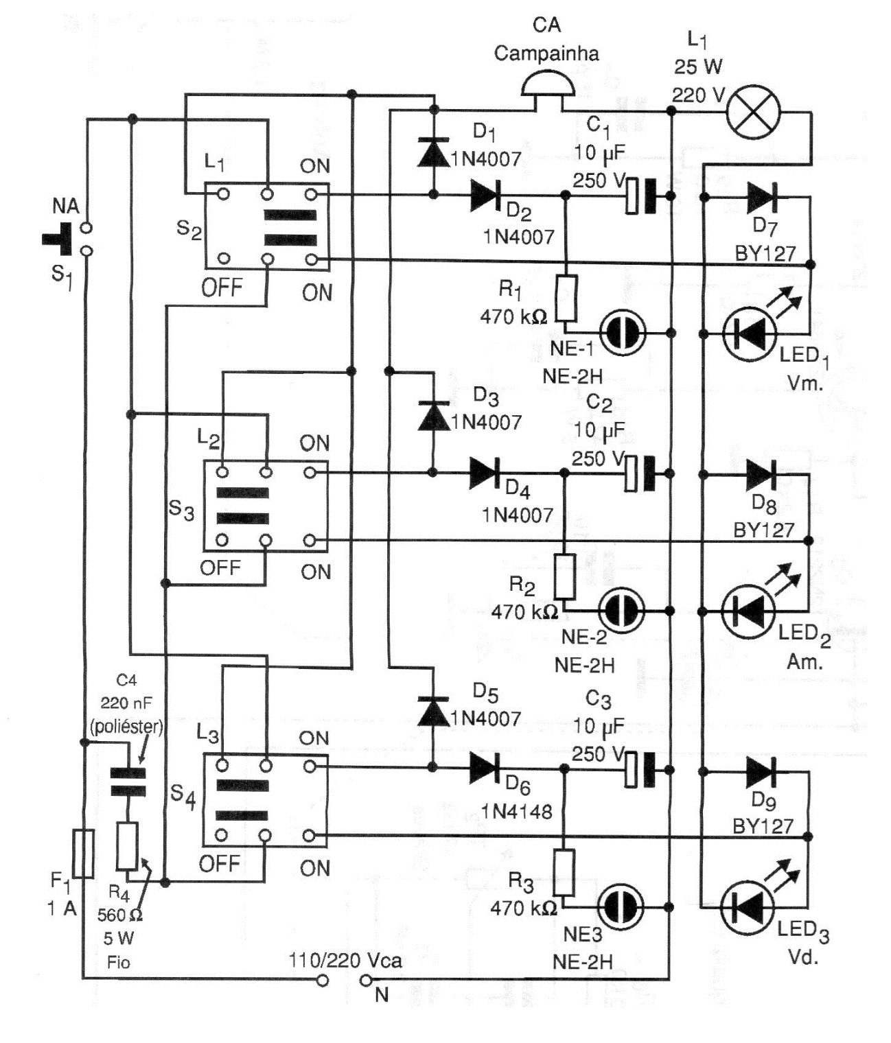
Coupled to a bell, this year 2000 circuit provides an indication for attendance, if the person is absent, wait and enter. The circuit is powered by the power grid and signaling is done by pulsating neon lamps.
Coupled to a bell, this year 2000 circuit provides an indication for attendance, if the person is absent, wait and enter. The circuit is powered by the power grid and signaling is done by pulsating neon lamps.