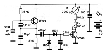
This circuit appears in other versions on the website. This is from 2001 and makes use of two common transistors making it possible to test crystals up to about 30 MHz. The M indicator may be the lowest scale of a common analog multimeter.

This circuit appears in other versions on the website. This is from 2001 and makes use of two common transistors making it possible to test crystals up to about 30 MHz. The M indicator may be the lowest scale of a common analog multimeter.
