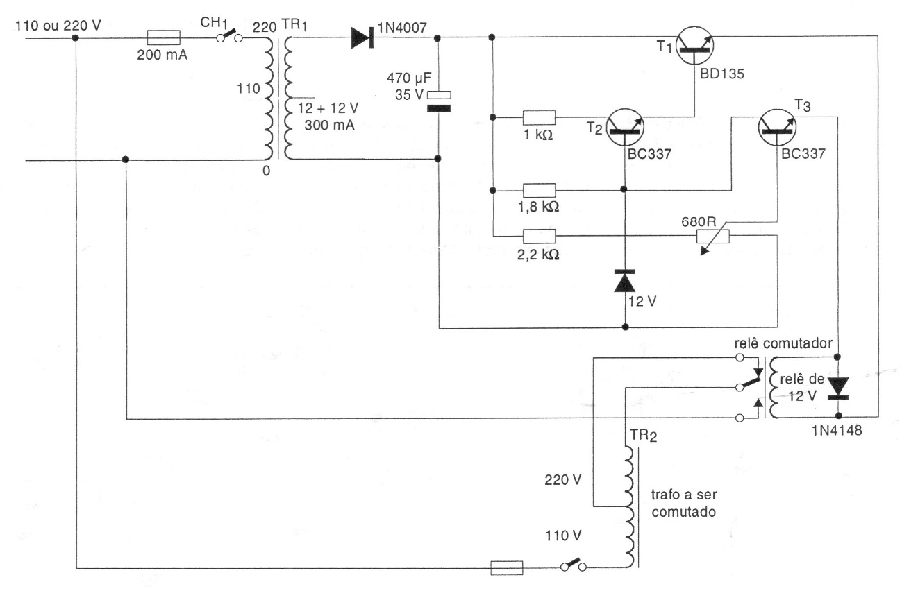
This circuit automatically switches a two-voltage transformer when it detects whether the network is 110 V or 220 V. The trimpot adjusts the trigger point. The relay is 12 V with an operating current of 50 to 100 mA.
This circuit automatically switches a two-voltage transformer when it detects whether the network is 110 V or 220 V. The trimpot adjusts the trigger point. The relay is 12 V with an operating current of 50 to 100 mA.