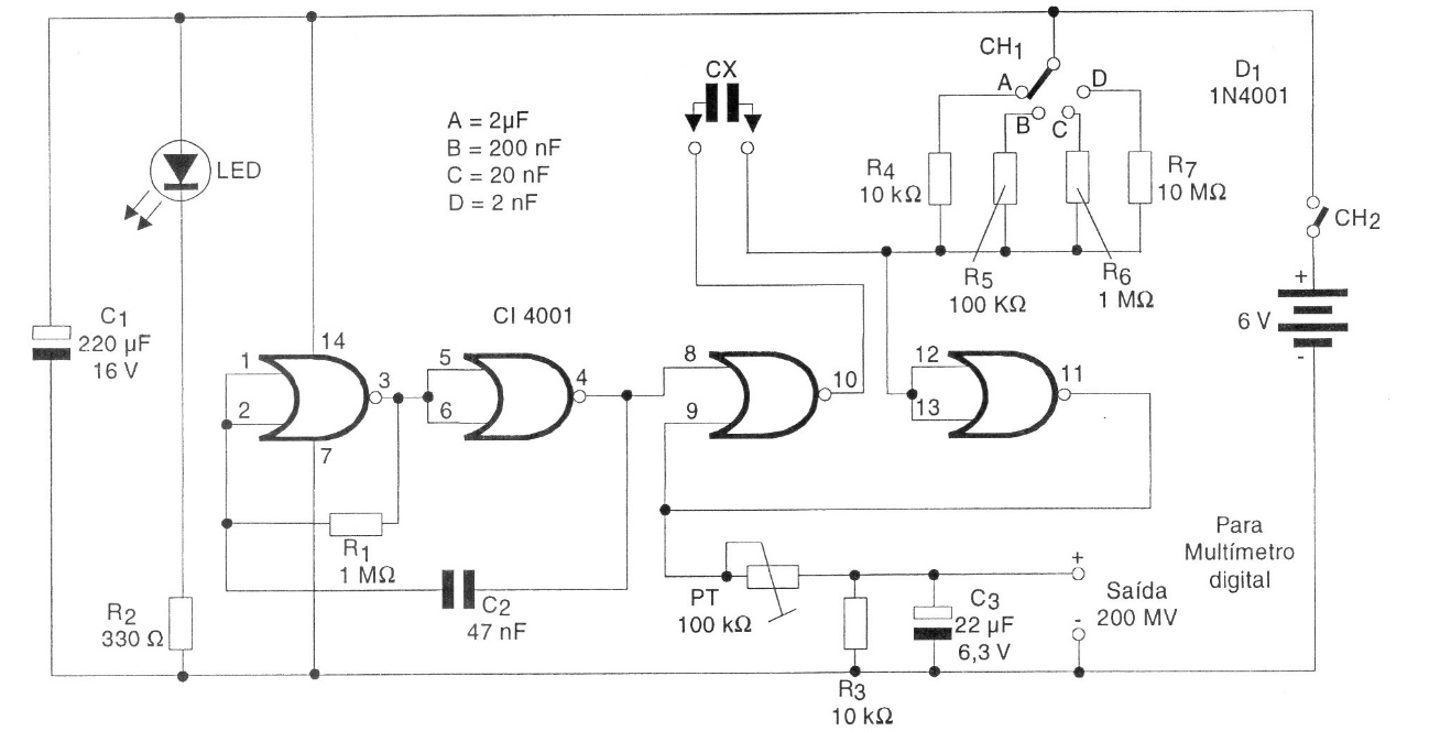
This circuit, found in a 1998 documentation, allows you to use your digital multimeter as a capacitor meter. The accuracy depends on the resistors of the 4 scales and the PT adjustment that must be made with capacitors of known values. The circuit is powered by 4 small batteries since its consumption is very low.




