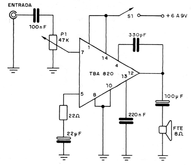
This small signal-following amplifier uses an integrated one that is not very common nowadays. Powered by voltages of 6 to 9 V it provides a few hundred milliwatts which can be useful in the elaboration of a test amplifier or signal follower. A diode can be added at the input to track RF signals.




