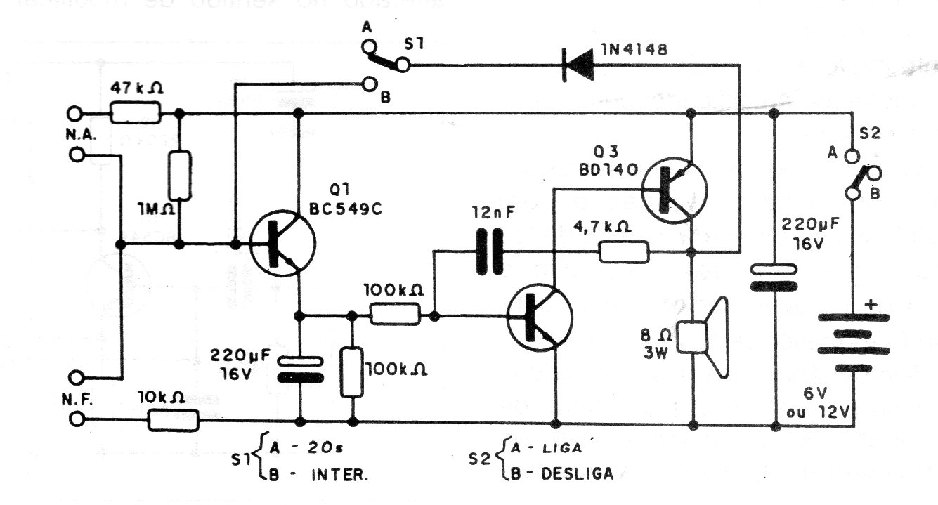
This simple circuit consists of an oscillator that can be activated both by the action of NO and NC sensors. The BD140 transistor must have a heat sink. The power comes from large batteries or battery.
This simple circuit consists of an oscillator that can be activated both by the action of NO and NC sensors. The BD140 transistor must have a heat sink. The power comes from large batteries or battery.