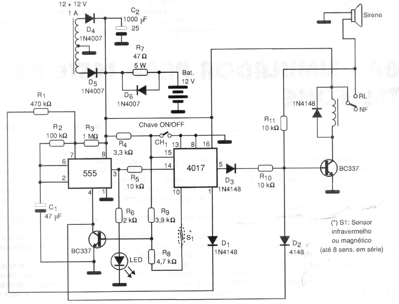
This circuit is from 1999 documentation. However, it can still be easily assembled, as all components used are common. The sensors can have their quantity increased, being connected in parallel.
This is one of the channels of an amplifier suggested by Westinghouse in 1970s documentation. The circuit...
The basis of this circuit is a double T in the feedback, which has the components calculated to...
This circuit was obtained from American documentation from the 1990s. The transformer can be a car...