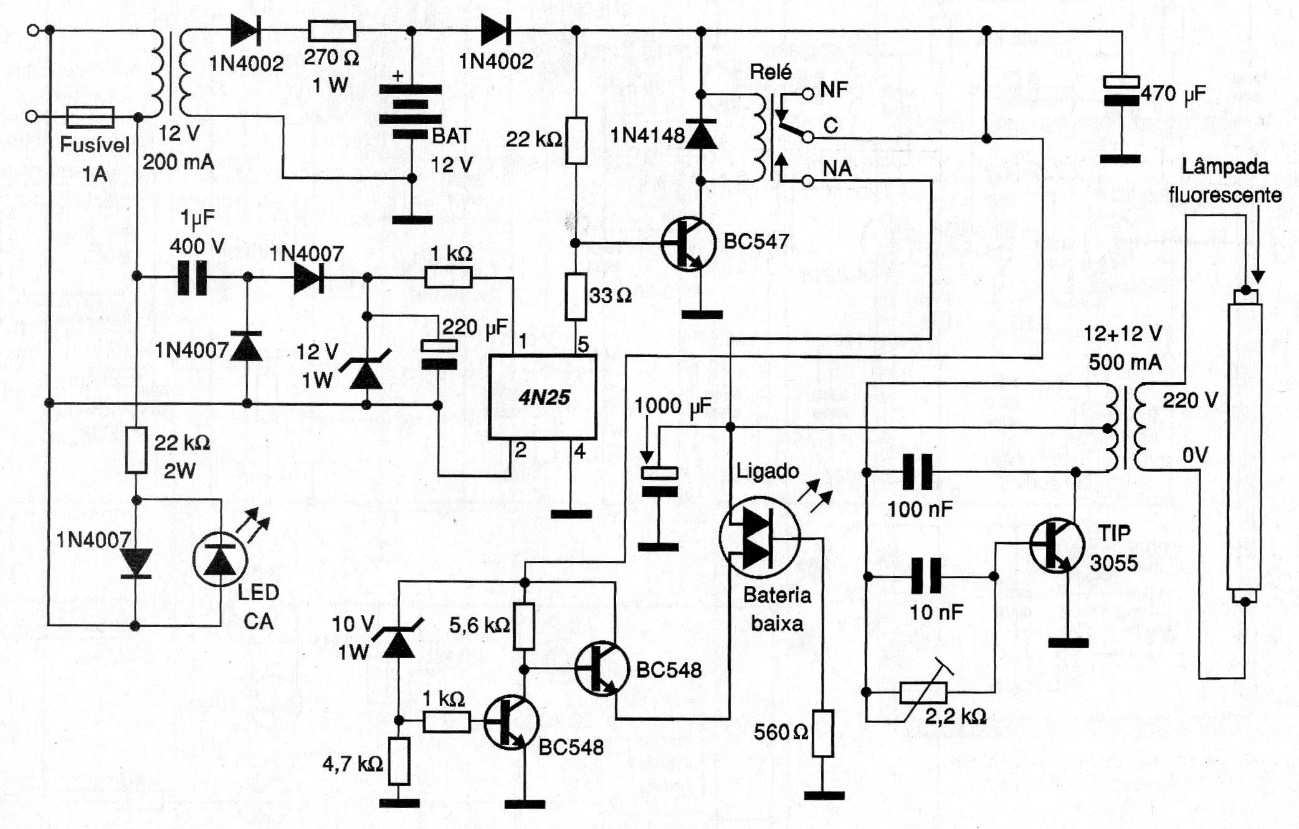
We found this circuit in a 2002 documentation. The circuit is an emergency lighting system with an inverter for a fluorescent lamp. The circuit is powered by a battery that remains at a constant charge.
We found this circuit in a 2002 documentation. The circuit is an emergency lighting system with an inverter for a fluorescent lamp. The circuit is powered by a battery that remains at a constant charge.