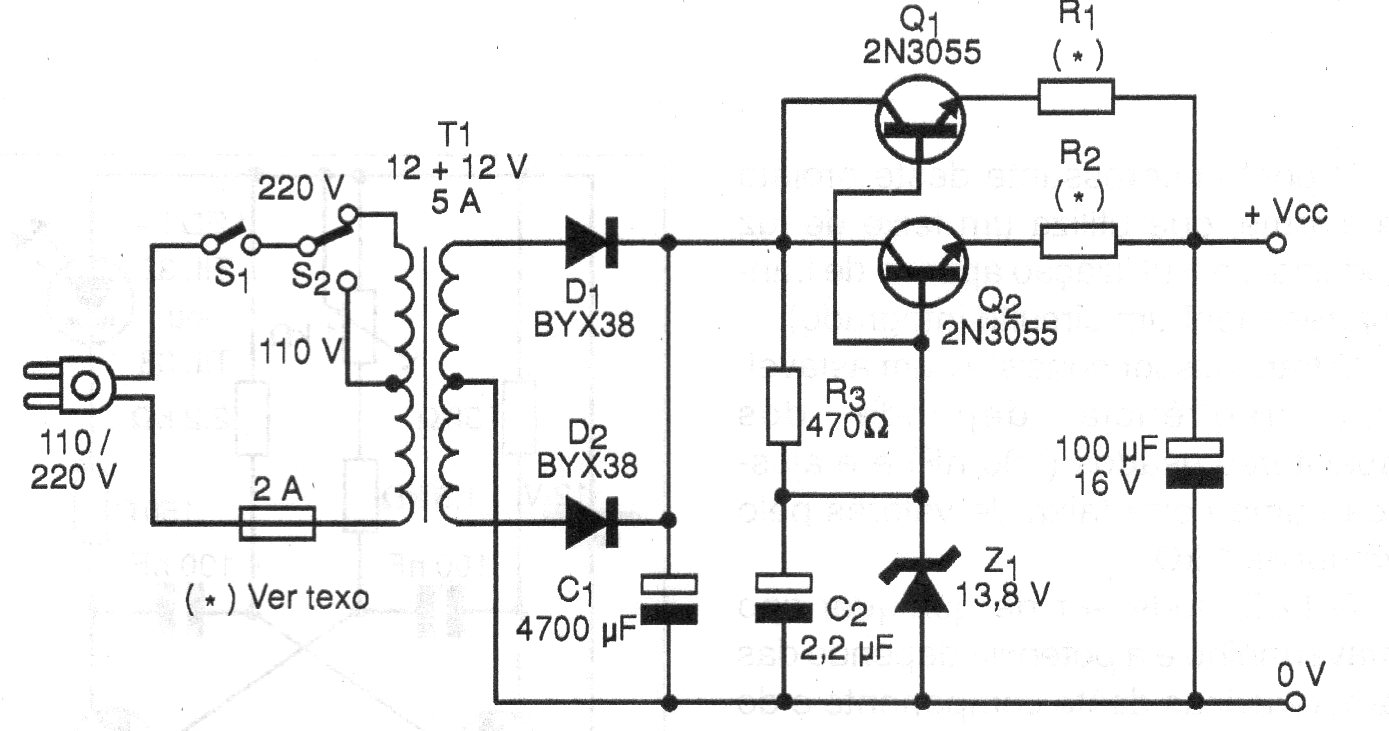
This simple source uses two 2N3055 transistors that must be equipped with good heat sinks. The source has no protection, only an input fuse. The diodes are for 5 A x 50 V or more.
This traditional metronome configuration uses unusual transistors in the original version, but it...
This circuit is from an old operational amplifiers manual. However, the setting applies to modern...
Suggested by Fairchild in a 1980s publication, this multiplier uses operational amplifiers from that...