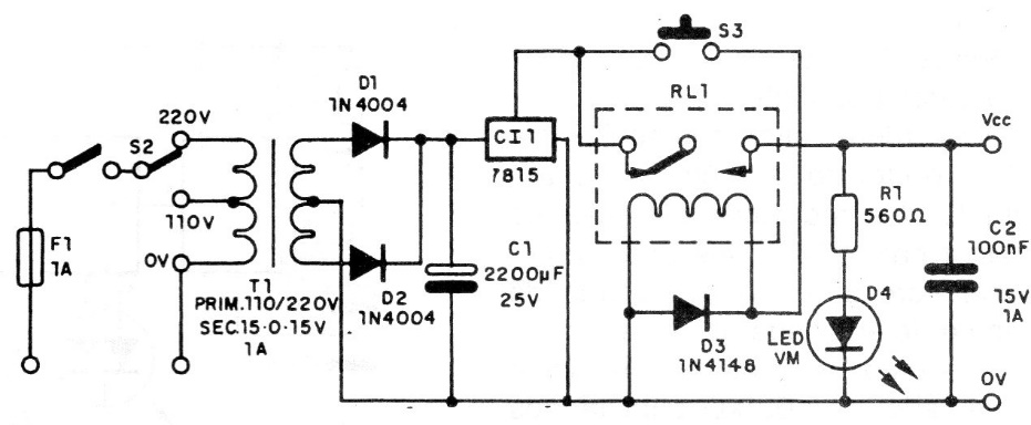
In the event of a short in the output, the relay disarms interrupting the supply. To reset this source, simply press the S1 switch for a moment. The circuit is from 1995 documentation. If a 12 V relay and the CI 7812 are used, the source can supply this voltage.




