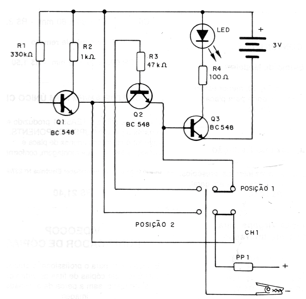
This sensitive multi-circuit and component prover uses two transistors and has a switch position where the input resistance is increased, which can be interesting in testing high-resistance circuits and components. In this condition of greater resistance, small value capacitors can be tested when the LED flashes the test.




