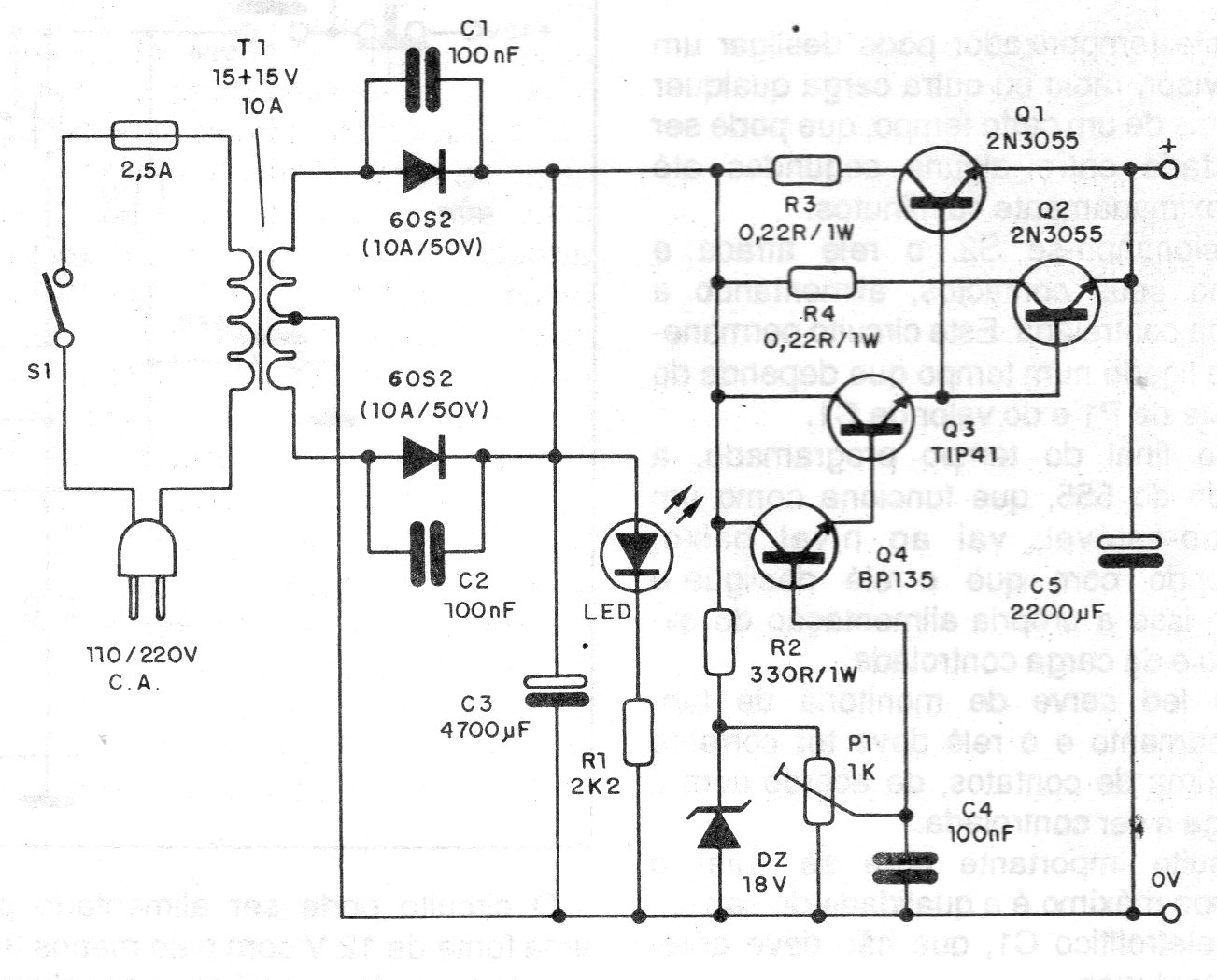
This transistor source was found in a 1990 documentation. 2N3055 transistors must be equipped with large heatsinks and for the BD135 a small heatsink will be sufficient. The source is adjusted by a potentiometer and it has no protection against shorts at the output.




