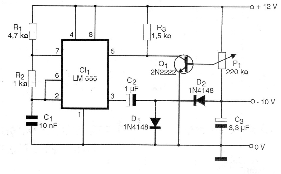
This simple voltage doubler with the 555 works by reversing the polarity of the input voltage (supply). We then obtain a negative voltage that can be adjusted in the trimpot. The circuit is used in polarization as the available current is very low.
This simple voltage doubler with the 555 works by reversing the polarity of the input voltage (supply). We then obtain a negative voltage that can be adjusted in the trimpot. The circuit is used in polarization as the available current is very low.