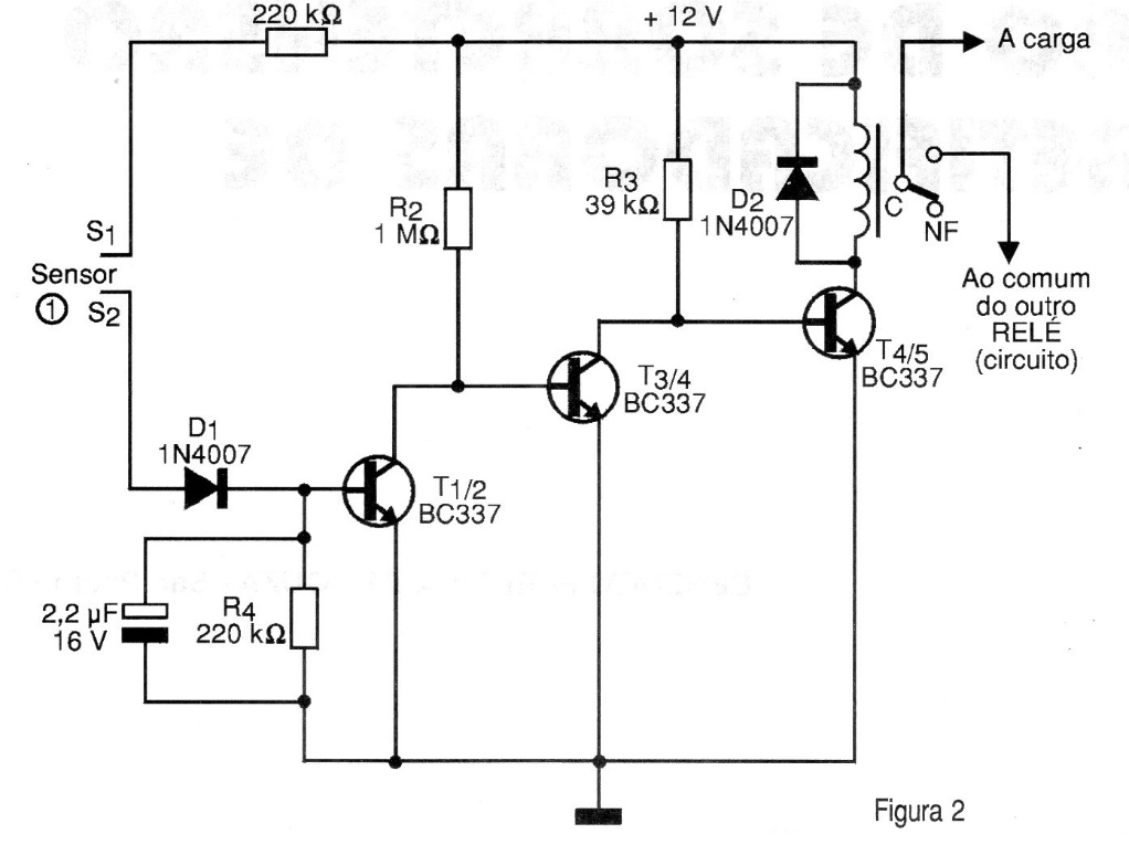
This sensor works as an electronic push button, activating a power relay. The circuit must be powered by a source with a transformer and the sensor consists of two metal plates close together that must be touched simultaneously.
This sensor works as an electronic push button, activating a power relay. The circuit must be powered by a source with a transformer and the sensor consists of two metal plates close together that must be touched simultaneously.