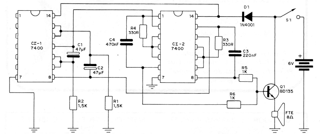
Because it uses TTL integrated circuits, this siren must be powered by 5 V or as indicated with D1 to reduce the voltage. The circuit can be used as a shield, simply releasing pin 9 of the CI-1 and using it as a digital control of the microcontroller. The power stage with the BD135 can be powered by a higher voltage.




