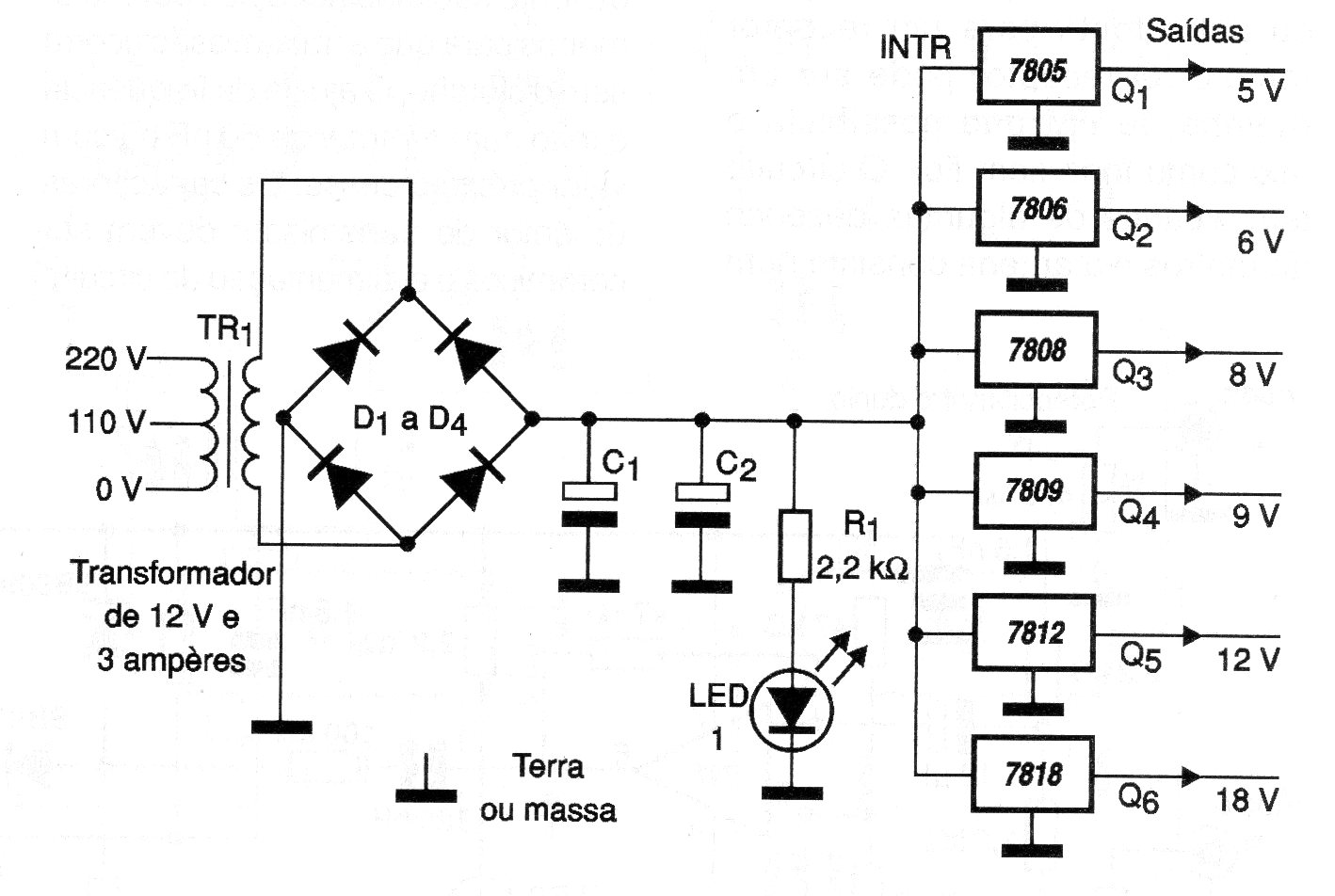
This conventional power supply uses integrated regulators for 1 A. Several regulators are used. The 3 A transformer allows a maximum of 3 outputs to be used with the maximum current. The integrated regulators must be mounted on heatsinks. The powered devices must have source decoupling capacitors at the input.




