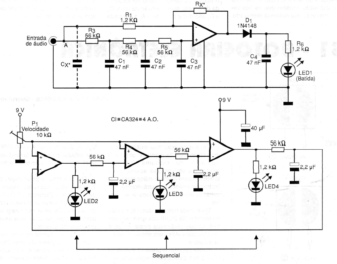
This circuit was found in a 1999 publication. Its purpose is to flash two LEDs according to the sound of an equipment and to randomly flash three LEDs at a controlled frequency
This circuit was found in 1968 General Electric documentation. The circuit uses components from the era...
This instrumentation amplifier uses three operational ones, and the components must maintain the...
This circuit doubles the frequency of a rectangular signal applied to its input. The circuit has a...