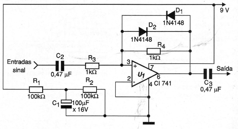
This guitar effect circuit was found in a 2002 documentation. The circuit can be powered by a 9 V battery as it has low consumption. The connections of the input and output audio signals must be shielded.
This vibrato circuit was found in Motorola's 1966 documentation. The circuit uses transistors of the...
The CMOS 4046 integrated circuit is not very common today, consisting of a very efficient PLL for...
We found this circuit in an old publication. The transformer has a 9 or 12 V secondary, and the...