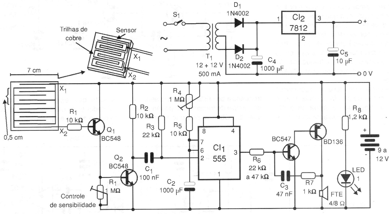
This simple humidity alarm circuit includes a timed warning oscillator whose time is set to R4. The circuit is from 1999 documentation and details of the sensor are given. R1 makes the trigger point adjustment. The power can be supplied by the indicated source or by a 9 to 12 V battery.




