We found this light relay circuit in year 2000 documentation. The relay is 6 V and the circuit includes a power supply. It can be used to control various devices from the incident light in the LDR.
In the figure a circuit that is the basic application of NE567 for the detection of a tone applied to...
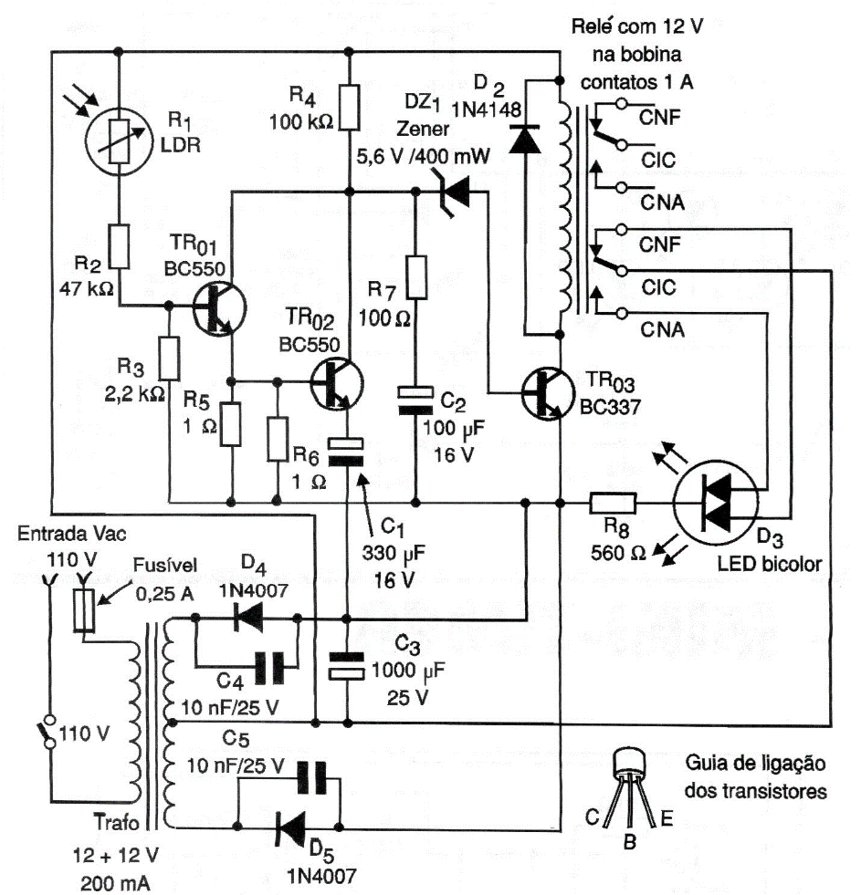
This circuit is from an old Italian publication, using components that are no longer manufactured, but that...
We found this switching circuit in a technical documentation from National Semiconductor. The...