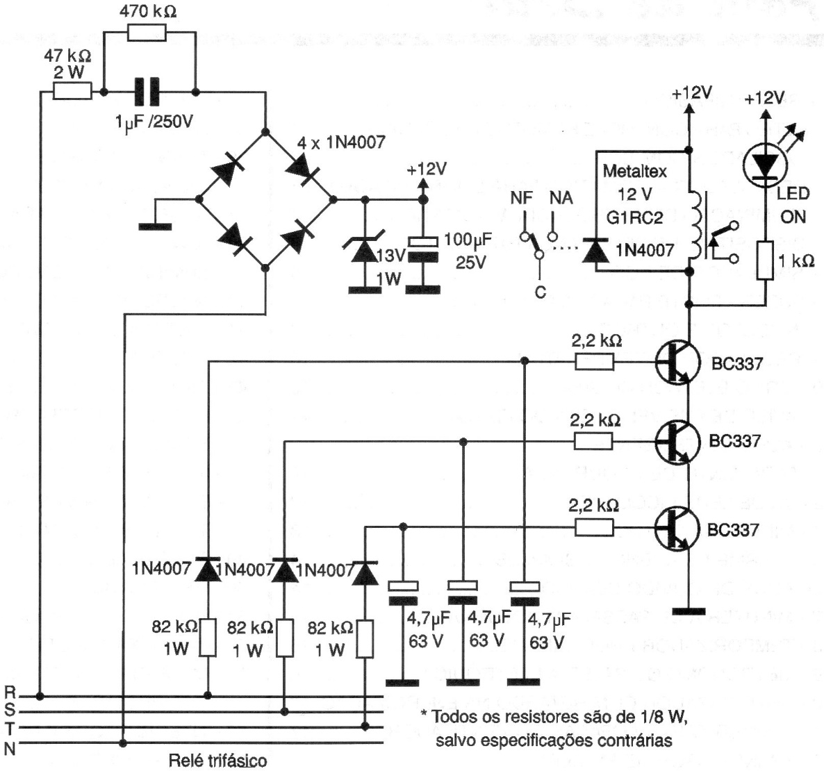
This circuit is from a 2000 publication with the purpose of protecting a three-phase circuit by firing a relay when one of the phases is missing. The relay is used to disconnect the powered load. The LED indicates the trip of the relay.
This circuit is from a 2000 publication with the purpose of protecting a three-phase circuit by firing a relay when one of the phases is missing. The relay is used to disconnect the powered load. The LED indicates the trip of the relay.