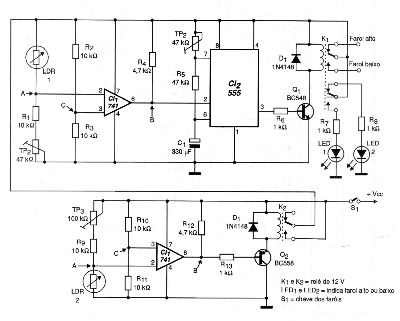
The purpose of this circuit is to control the high and low light of a car, detecting when a vehicle in the opposite direction comes with its headlights on. The circuit controls a relay and the sensitivity of the sensor, an LDR, is adjusted in two trimpots. The circuit has two sensors, one being to turn on the headlights when it gets dark and has two adjustments.




