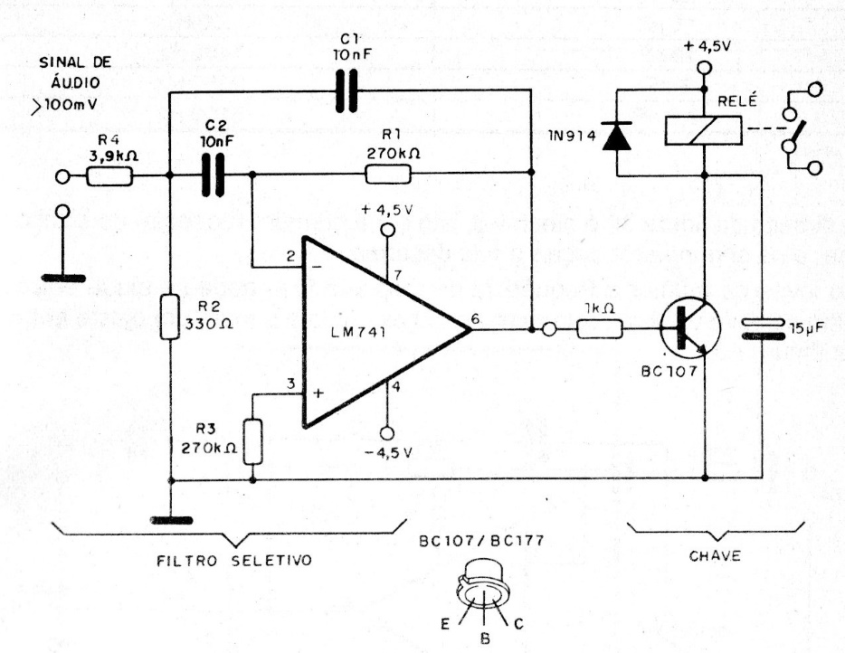
This selective filter can be used with the previous receiver (CB19446E) in a simple remote-control system. The relay is 4.5, 5 or 6 V depending on the power used and the frequency is given by the capacitors.
This selective filter can be used with the previous receiver (CB19446E) in a simple remote-control system. The relay is 4.5, 5 or 6 V depending on the power used and the frequency is given by the capacitors.