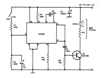
The CMOS 4046 integrated circuit is not very common today, consisting of a very efficient PLL for many low and medium frequency applications. The circuit presented is from documentation translated from the 1960s. The circuit consists of a VCO that is controlled by a switch that produces a signal of increasing and decreasing frequency. The load impedance can be reduced with the use of a power transistor like the BD135.




