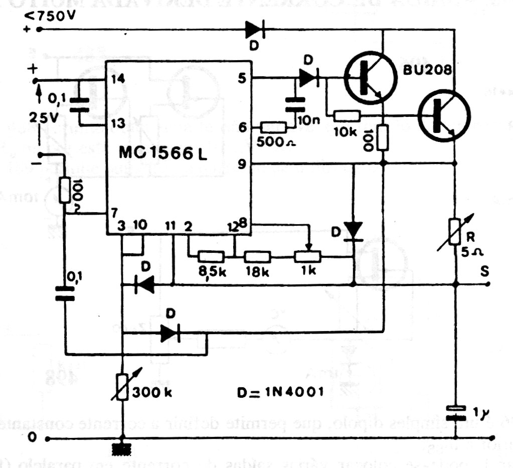
This circuit can be used with input voltages up to 750 V, regulating the current between 200 uA and 100 mA from a 0 to 2.5 V signal. The circuit can be used as a high voltage control shield and must be insulation problems are foreseen. The MC1566L integrated circuit is uncommon today.




